根据工作需要,按照有关规定,经研究决定,滨州市公安局面向社会公开招聘警务辅助人员(以下统称“辅警”)81名。现将有关事项公告如下:
一、招聘条件
(一)具有中华人民共和国国籍,拥护中华人民共和国宪法,遵守国家法律法规,品行端正。
(二)具有职位要求的学历、年龄和履行岗位职责所需的工作能力。在读全日制普通高校非应届毕业生不能以已取得学历作为报名条件。
(三)具有正常履行职责的身心条件,身体健康,体形端正,面部无缺陷,无残疾,无口吃,无重听,无色觉异常,无纹身,无重度平跖足,视力符合职位要求。
(四)同等条件下,优先招聘烈士和因公牺牲公安民警、辅警的配偶子女、退役军人、见义勇为积极分子和先进个人、警察类或政法类院校毕业生、国有企业下岗分流人员,以及具有岗位所需专业资质或专门技能的人员。
(五)有下列情形之一的,不予招聘:
1.本人或家庭成员、近亲属参加非法组织、邪教组织或者从事其他危害国家安全活动的;
2.本人家庭成员或近亲属被判处刑罚、正在服刑或者正在接受调查的;
3.受过刑事处罚或者涉嫌违法犯罪尚未查清的;
4.曾编造、散布有损国家声誉、反对党的理论和路线方针政策、违反国家法律法规信息的;
5.曾因吸毒、嫖娼、赌博受到处罚的;
6.曾被行政拘留、司法拘留或者收容教育的;
7.曾被吊销律师、公证员执业证书的;
8.曾被开除公职、开除军籍或者因违规违纪被开除、辞退、解除劳动关系或退回劳务派遣单位的;
9.从事警务辅助工作合同期未满擅自离职的;
10.有较为严重的个人不良信用记录的;
11.其他不适宜从事警务辅助工作的。
二、招聘职位及要求
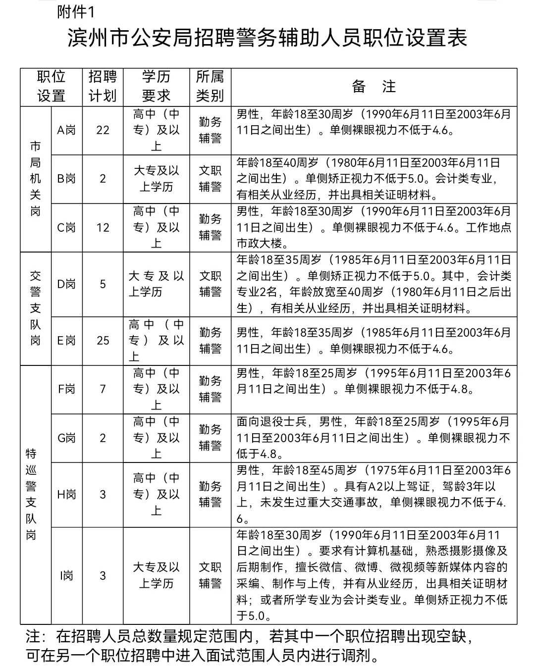
招聘职位及要求详见《滨州市公安局招聘警务辅助人员职位设置表》(附件1)。
三、报名
采取统一时间、现场报名、现场资格审查确认的方式进行。
(一)报名时间:2021年6月16日-2021年6月17日,上午09:00-11:30,下午14:30-17:30。
(二)报名地点:滨州市公安局业务技术楼一楼(滨州市黄河一路391号),咨询电话:0543-3301013。
(三)报名要求:报名人员填写《报名登记表》(附件2)、《应聘诚信承诺书》(附件3),持本人有效期内身份证、国家承认的学历证书、学信网打印的《学历证书电子注册备案表》和其他相关特长证明报名,退役军人持退出现役证(以上材料均须原件和复印件)。有工作经历需求的岗位,请出具相关工作证明材料。报名时,交一寸近期同底免冠照片3张(照片背面写上个人姓名)。
现场报名时,必须佩戴口罩,主动出示《山东电子健康通行码》并测量体温。
(四)资格审查:依据应聘条件对应聘者进行现场资格审查,审查合格的准予参加体能测评。对应聘人员的资格审查工作贯穿招聘工作全过程,如有弄虚作假、违背诚信承诺或隐瞒有关情况,一经查实取消聘用资格。
经审查符合报名条件的,按规定时间、地点参加测试。在规定时间未到的,视为放弃。应聘人员必须凭本人有效期内身份证(若身份证丢失可持有效期内的临时身份证)参加体能测评、笔试和面试。
四、体能测评
体能测评按照省人社厅、省卫计委、省公安厅《关于明确公安机关警务辅助人员体能测评和体检有关事项的通知》(鲁公通〔2017〕30号)要求,主要参照《公安机关录用人民警察体能测评项目和标准(暂行)》执行。项目包括10米×4往返跑、男子1000米跑、女子800米跑、纵跳摸高。
体能测评为达标性测评,测评成绩不计入应聘人员总成绩;凡其中一项不达标的,视为体能测评不合格,不能参加笔试考试。
体能测评必须由应聘人员独立完成。不按规定的时间、地点参加体能测评的,视作自愿放弃。
五、考试内容、方法、时间
考试分为笔试和面试。按照笔试50%、面试50%的比例计算考试总成绩。考试时间、地点另行通知。
(一)笔试
体能测评合格人员进行笔试考试,内容为公共基础知识、法律知识、时政知识等基本常识性问题,笔试采取书面闭卷考试的形式进行。
(二)面试
根据笔试成绩,按照招聘计划人数1:2比例,由高分到低分依次确定进入面试人员。达不到招聘比例的,按照实有人数进行面试。为确保新进人员素质,面试设定最低合格分数线60分,低于最低合格分数线的,取消政治考核、体检资格。全部应聘人员的体能测评成绩、笔试成绩、面试成绩以适当方式进行公布。
六、 政治考核和体检
(一)政治考核
按招聘计划人数1:1的比例从面试成绩达到最低合格分数线人员中按总成绩由高分到低分依次等额对应聘人员进行政治考核。政治考核的内容包括本人及家庭成员和主要社会关系现实表现等情况。政治考核参照公安机关人民警察政治考核的相关要求进行,重点审查是否具有不得招聘为辅警的情形。
(二)体检
政治考核合格人员,按规定参加体检。体检项目和标准,按照省人社厅、省卫计委、省公安厅《关于明确公安机关警务辅助人员体能测评和体检有关事项的通知》(鲁公通〔2017〕30号)要求执行。体检工作在县级以上综合性医院进行,体检费用由应聘人员承担。
用人单位或应聘人员对体检结果有疑问的,可以申请复检,费用由申请方承担,复检只能进行一次,结果以复检结论为准。
因应聘人员放弃政治考核、体检或政治考核、体检不合格造成职位空缺的,从面试成绩达到最低合格分数线人员中,按照考试总成绩从高到低依次递补。
七、聘用及聘用后待遇
根据考试、政治考核、体检结果,确定最终拟聘用人员名单,进行公示。公示期为5个工作日。
聘用后,根据工作需要分配岗位。主要协助公安机关执法职位民警开展执法值勤、行政管理、技术支持、警务保障、看护勤务、路面巡逻和其他警务活动,不具有人民警察身份。
聘用人员签订劳动合同,按规定缴纳养老保险、医疗保险、工伤保险、失业保险、生育保险等社会保险和住房公积金。A岗、B岗、D岗、E岗月工资2330元以上(含个人应缴纳的社会保险和住房公积金);C岗月工资2000元(含个人应缴纳的社会保险和住房公积金),根据工作情况每月发放不超过1000元的绩效工资;F岗、G岗、H岗、I岗月工资2000元(含个人应缴纳的社会保险和住房公积金),根据工作情况每月发放不超过1000元的绩效工资,特殊岗位另外发放岗位补贴。新聘用人员执行3个月试用期,试用不合格的,解除合同。
附件:1、《滨州市公安局招聘警务辅助人员职位设置表》
2、《报名登记表》
3、《应聘诚信承诺书》
4、《体能测评项目及标准》
滨州市公安局
2021年6月11日




微信扫一扫,加客服为好友
第一时间处理您所遇到的问题